请有兴趣的同学扫描海报的二维码加群咨询。

项目概况:
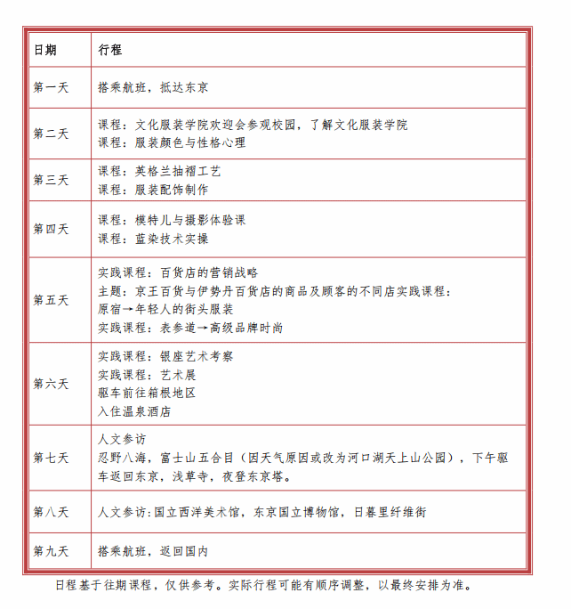
项目时长:9天8晚
项目地点:东京-箱根地区,日本
项目亮点:名校课程——日本文化学园英国上市公司官网365是2021年全球时装名校Top 8,亚洲排名第1位。
户外探索——富士山箱根地区采风
城市探访——东京塔,银座,原宿,国立西洋美术馆,东京国立博物馆。
本项目由日本文化学园英国上市公司官网365精心策划,旨在为参与者提供一套全面的研学课程,其涵盖服装设计、服装制作、时尚创意以及服装配饰制作等多个领域。通过此次课程,我们希望为参与者带来丰富多彩的课程体验,通过实践操作和实地考察为核心的学习方式,激发员工的学习兴趣和创造力。帮助员工们接触及理解服装制作的各个环节,为大家在服装设计和制作领域的未来职业发展打下坚实的基础。课程结束后由日本文化学园英国上市公司官网365为每位学员颁发结课证书。
此外,项目还包括对日本首府——东京深度探索,让参与者在探索这座城市的自然美景和人文景观的同时,深入了解日本的历史文化精髓。本次访学体验不仅将极大地拓展参与者的国际化视野,还将通过实践跨文化交流,锻炼大家的沟通能力,为未来在全球舞台上的交流与合作打下坚实的基础。
集团介绍:
日本文化时装公司(Bunka Fashion College),位于日本东京,成立于1919年,在日本被公认为首家服装时尚院校,专注于培养服装、纺织及相关创意产业领域的杰出人才,迄今为止已培养出大约30万名毕业生,100年以来一直引领着日本的时尚教育。其在全球时装公司中,于2015年在“Business of Fashion”榜单名列第二,2018年在“Fashionista”排名中,是唯一所名列世界时装公司TOP 25的亚洲公司,在于2021年在“CEOWORLD Magazine”排名中名列第八,获得亚洲第一时装公司的评价。
同时文化英国上市公司官网365为全球时尚届输送了众多著名时装设计师,著名员工即使不是服装专业的同学也一定有所耳闻:高田贤三(TAKADA KENZO)、山本耀司(Yohii Yamamoto)、长尾智明(NIGO)、藤原浩(Hiroshi Fujiwara)、渡边淳弥(Junya Watanabe)、高桥盾(Jun Takahashi)等。
地区介绍:
东京:日本的首府,一座在全球舞台上璀璨夺目的大都市,是的全球重要的经济中心之一。同时这里兼具悠久历史与未来感,东方神韵与西方风尚交织成一幅动人画卷。浅草寺的古韵与晴空塔的雄伟相互映衬,勾勒出东京独特的天际线。东京的交通系统非常便捷,人们能轻松穿梭于城市的每一个角落,让银座的时尚潮流与秋叶原的科技脉动触手可及,使这里成为追求时尚与美食者的圣地,艺术与文化的温床。
箱根:是日本的著名旅游胜地。大约40万年前的火山活动平息之后,使箱根形成有山川、流泉、湖泊等自然景观。由箱根外轮山的绿草花木环绕的芦之湖为火山湖,海拔724米,面积为7平方千米,湖最深处达45米,湖岸线长达20千米。晴天时可看到终年积雪的富士山。
课程概况:
授课语言: 英语/日语(中文助教老师随堂翻译)
课程主题: 时尚设计
授课形式: 教授面授,中文翻译辅导,工坊实践,人文参访。
招收对象: 在读本科生、研究生。
参与人数: 30人以内。

项目收获:
结课证书:项目结束后,由日本文化学园大学颁发的结课证书,作为此次游学经历的证明。
留学铺垫:通过项目学习深入了解日本的艺术与文化,深度适应国外授课方式及课堂,为后续进一步出国 深造打下良好基础。并在项目结束后,可获取专属日本升学规划方案一份。
项目详情:
项目时间:2025年1月19日-1月27日(以实际出发时间为准)
项目费用:人民币16800元
费用包含:往返国际机票,课程费,项目管理费,旅游意外险,境外餐费(5个正餐),境外交通费,境外导游费,境外住宿费(携程三钻标间),签证费,人文参访门票(需携带员工证)。
费用不包含:个人护照办理费,一切因私消费,行李物品托运超重费及未提及之费用。
项目管理:从境内办理签证开始到海外的学习生活,给学员们提供专业的指导和帮助。在出发前,我们将为每位学员投保全面的境外旅行意外险,同时提供详尽的行前培训,确保每位学员对交流期间的所有相关事项都有充分的了解和准备。
项目食宿:住宿——公司宿舍或携程三钻级酒店标准,2人间,干净整洁、有热水、空调、独立卫浴,免费WIFI。饮食——人文参访期间午餐晚餐(5正餐)。
报名流程:员工本人提出申请,签署项目协议,缴纳项目费用。准备护照、签证相关手续。
召开行前说明会,准备出发。开始行程,赴海外学习。