为引导广大青年员工在与现实相结合的“大思政课”中“受教育、长才干、作贡献”,拓展课外实践空间,提升专业服务能力,对湖北境内非织造布相关产业公司深度走访调研。从6月底到8月中旬,英国上市公司官网365“无为不织”暑期社会实践团队深入湖北潜江、湖北仙桃、湖北武汉三地,通过参观访谈方式对非织造布研发制造、质量检测、售卖企业进行调研,将调研所汲取经验融入非织造布流行趋势产品开发,最终实现跨学科深度融合,产学研相互转化。
走进高科技企业,探索艺科融合路径,推进实践育人走深走实
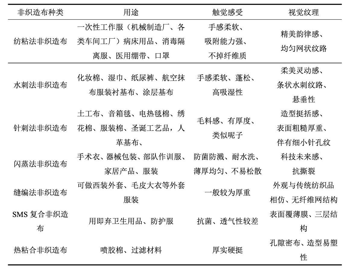
“无为不织”团队成员共7人,由5名艺术设计研究生、2名非织造材料与工程本科生组成,就非织造布材料在服装及时尚产品开发领域的应用发展空间问题进行探究。7月10日至8月15日期间,“无为不织”团队成员前往潜江市中伦国际纺织城、仙桃市国家非织造布产品质量检验中心(湖北)、武汉市康荣医疗防护用品有限公司,近距离参观学习非织造布材料生产、检验中心。通过观察、交谈的方式对非织造布材料的纤维组成、加工方式、材料特性以及总类划分有了进一步了解,根据加工方式的不同其种类、用途、触感、视觉纹理都有不同,加工方法有纺粘法、针刺法、水刺法、化学粘合法、热粘合法、气流成网法、熔喷法等多种工艺,新冠肺炎疫情期间最常见的非织造布产品,口罩、医用防护服便是使用熔喷法加工而成。

企业调研及生产认知
参观完生产线后团队成员与负责人交谈得知目前我国非织造布产量增长仍呈增长趋势,已成为全球最大的生产及消费国,从整体市场看,卫生巾、纸尿裤等一次性用品仍然属于第一梯队产品,能够长期使用的非织造布产品市场份额占据较少,在钟蔚教授的带领下,就非织造布材料与服装服饰产品结合的可能性这一问题,团队成员与公司负责人进行深入探讨。最终得出三点结论,使用非织造布材料代替传统织物制作服装服饰产品具有三大价值优势,一是生产效率高,节约大量成本,相较传统机织物,非织造布布生产效率高,且综合成本低;二是可塑性强,具有独特风格,非织造布具有自身材料肌理特征;三是产品种类多,功能性能强,不同工艺、材料可以产出不同用处不同质感的非织造布,可根据服装服饰品所使用的需求场景选用合适材料进行制作。后续团队将结合以上建议继续探究非织造布的服用性能,设计开发相关服装服饰产品。

非织造布种类特征调研一览

“无为不织”非织造布服用性市场调研及创新产品研发团队
专业笃行,实践打卡,参加非织造布流行趋势方案设计并成功入选
7月10至8月25日,“无为不织”团队受邀参与全国产业用纺织品行业协会非织造布流行趋势发布设计方案工作,接到邀请后,在团队指导教师钟蔚教授的指导下,成员们先对国内非织造布包装设计产业现状进行了广泛调研,后通过多次线上线下讨论,确定了以研发非织造布的服用、包装等性能为核心的设计理念,以贯彻“绿色、环保、创新”理念,落实“双碳”战略,挖掘新质生产力为宗旨,设计开发出《山野拾趣》、《春禄鹤舞》、《益·周》三个系列产品并成功入选尚有可循——华昊·中国非织包装流行趋势2025/2026,作品将代表公司在9月初上海举办的产交会上正式发布。

“轻·永续内核”系列——《山野拾趣》

“悦·前沿汲引”系列——《春禄鹤舞》

“焕·奥义衍生”系列——《周˙益》
积极践行,大胆尝试,参与非织造布企业时尚产品研发学以致事
团队成员学以致用,积极与非织造材料开发厂家对接,了解业内最新研发的非织造布材料的特性,对佰家利非织造布在服装及时尚包装产品中的创新设计与应用进行了大胆的探索研发,提炼其品牌非织造布独特的物理特性和审美特征,结合创意思维与多元设计方案。在设计实践环节,团队成员通过植物敲拓染、手工喷染等工艺进行创意表达,实现了从材料到服装的转化。这些作品不仅展示了非织造布在时尚领域的多样性和可能性,还体现了其低碳环保、可持续的设计理念。

非织造布时尚包装产品开发
通过本次实践活动,“无为不织”团队成员们获得了宝贵的经验,深刻认识到非织造布在服装及时尚产品中的广阔应用前景,在新文科发展要求和趋势下,秉承艺科思理念,深挖跨专业跨学科研究,笃行专业之行,继续深入通过开展市场调研、企业走访、数据分析等活动,从社会实践中提炼创新理念并转化为科创作品,引导员工实践出真知、实践长真才。